网站标题堆砌是什么?
2019/7/9 15:55:13
来源:本站原创
相信在做网站优化的小伙伴,见到过很多的网站标题堆砌的问题,从搜索引擎推出的清风算法可以看出,对于网站标题关键词多次出现会被搜索引擎视为一种作弊的行为,严重的话会被搜索引擎限制搜索结果展现,引起网站降权、限制关键词排名等情况。

在被搜索引擎认为网站标题堆砌的情况下将会自动将网站标题修改为品牌词。下面就和我一起去看一下是什么导致网站标题堆砌的吧。 导致网站标题堆砌的原因: 很多在从事网站优化工作的小伙伴或者个人站长,会为了去优化某一个具体的关键词,在页面多词重复出现此关键词,在网站标题、关键词、描述以及网站页面内大批量的去添加需要优化的关键词,从而来提升网站关键词密度,这样就会导致网站标题堆砌,这种情况也被称为过度优化。 根据搜索引擎给出的标题堆砌的范例,我们可以观察到对于网站标题堆砌的问题所在,下面先看一下搜索引擎给出的范例。
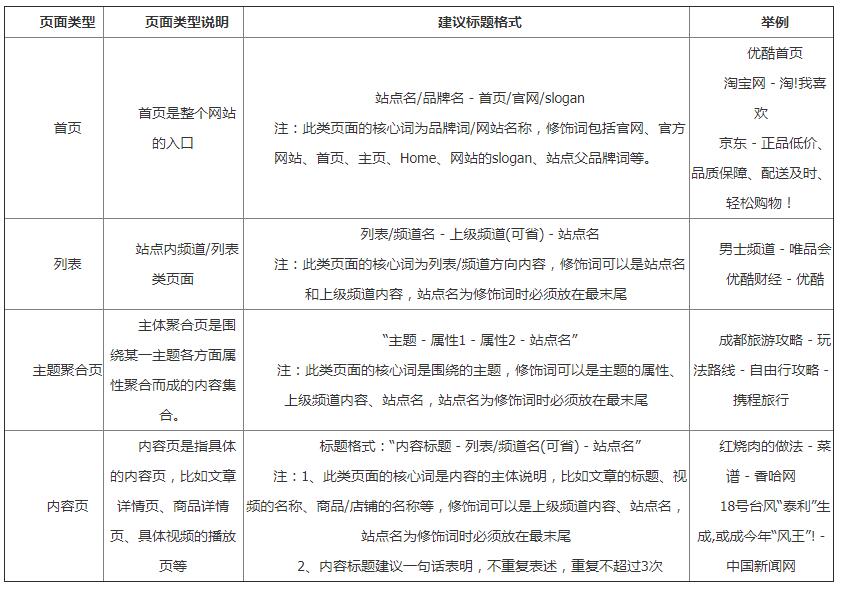
通过对此观察我们可以看出,此网站标题堆砌为: 标题关键词大量重复。 标题大量堆砌语义相近的关键词标签。 当然这种情况是网站标题堆砌的用来督促站长早日进行调整和修改,标题被限制展示的类型还有多种情况,根据搜索引擎指出包含:虚假官网、无法满足用户需求、标题表述部分作假等情况。 在面对网站标题堆砌,我们应该怎么做呢? 1、对网站的标题进行调整,去除多余关键词,尽量采取简洁来表达网站内容,注意网站标题的字符数量,核心关键词不要多次重复出现。 2、网站的特殊字符,如:“『』〖〗[]【】”进行删除或者调整为“[]”,在网站标题中出现中英文标点不一致的请修改为一致标点,将间歇符,如:“---,_,|,——”进行修改为“-” 在下面,我将搜索引擎官方给出的标题修改建议,放置下方供大家参考,对于搜索引擎的具体标题规范,大家可以去到站长学院认真学习一下。
相信大家通过以上我对网站标题堆砌的介绍,会有一定的了解了,搜索引擎对于网站关键词堆砌的搜索和展现的限制,从某种意义上讲对用户体验进行了调整优化,也是一种净化互联网的方式,在SEOer或者个人站长来说,我们需要不断的去调整,让自己的网站符合标题规范的同时要注重网站的用户体验,相信这样会让网站的排名及流量有一定程度的提高。